Ç徲֪ʶͼÆ× | APT×éÖ¯»Ïñ¹éÒò
2021-11-29
¿ËÈÕ£¬¾ÅÓÎÀÏ¸ç¿Æ¼¼ÍƳöÇ徲֪ʶͼÆ×ÊÖÒհׯ¤Êé¡¶¼ùÐÐÇ徲֪ʶͼÆ×£¬Ð¯ÊÖÂõ½øÈÏÖªÖÇÄÜ¡·£¬Ö¼ÔÚ¶ÔÇ徲֪ʶͼÆ×¿´·¨ÄÚÔÚ¡¢½¹µã¿ò¼Ü¡¢Òªº¦ÊÖÒÕºÍÓ¦ÓÃʵ¼ù¾ÙÐÐÖÜÈ«×ܽáÓëÏÈÈÝ£¬ÖúÁ¦ÍøÂçÇå¾²ÖÇÄÜ»¯ÂõÈëÈÏÖªÖÇÄܽ׶Ρ£
±¾ÎÄΪÇ徲֪ʶͼÆ×°×ƤÊé¡¶¼ùÐÐÇ徲֪ʶͼÆ×£¬Ð¯ÊÖÂõ½øÈÏÖªÖÇÄÜ¡·Ó¢»ª½â¶ÁϵÁеڶþƪ——ÆÊÎöAPTÍþв׷×ÙÊÖÒÕ£¬ÖصãÏÈÈÝ»ùÓÚ֪ʶͼÆ×µÄAPT×éÖ¯»Ïñ¹éÒò¡£
01APT×éÖ¯»Ïñ¹éÒòÌôÕ½
2017ÄêShadow Brokersй¶ÁËNSA£¨ÃÀ¹ú¹ú¼ÒÇå¾²¾Ö£©¶à¸öÕð¾ªÌìÏµĹ¥»÷ÎäÆ÷¹¤¾ß£¬Ìì϶¥¼¶APT×éÖ¯µÄ¹¥»÷ˮƽÓɴ˿ɼûÒ»°ß¡£Ð¹Â¶µÄÄÚÈÝÖгýÁËÖÖÖÖ0dayÎó²îʹÓù¤¾ß£¬ÉÐÓÐÒ»¿îÀàËÆMetasploitµÄExploit¹¥»÷¿ò¼Ü£¬Å²Óöà¸öÄ£¿é¾ÙÐÐÎäÆ÷µÄ×é×°ºÍ¹¥»÷£¬ËµÃ÷APT×éÖ¯¾ß±¸¸ßˮƽµÄÎó²îÑо¿ºÍ¶¨ÖÆÎäÆ÷¿ª·¢ÄÜÁ¦¡£Î´Öª¹¥»÷ºÍ¶¨ÖÆÎäÆ÷µÄʹÓøøAPT×éÖ¯µÄ¹éÒòËÝÔ´´øÀ´ÌôÕ½¡£
ÏÖÔÚ´¿´âÒÀÀµÈ˹¤ÑÐÅлòÕßÒÀÀµÇ徲ר¼Ò»ùÓÚÀëÏßÊý¾Ý¾ÙÐÐÌØÕ÷½¨Ä£ºÍÆÊÎöÒѾºÜÄÑÓÐÓÃÖª×ã´ó²¿·ÖÆóÒµ»ò×éÖ¯¶ÔAPT×éÖ¯¹¥»÷ÊÂÎñ¾ÙÐÐʵʱÆÊÎöµÄÒªÇó¡£ÏÖÔÚ×·×ٺͷ¢Ã÷APT×éÖ¯ÄڵĹ¥»÷ÍÅ»ïµÄÒªÁìÖ÷Òª°üÀ¨Ö±½Ó»ùÓÚÍøÂçÁ÷Á¿¾ÙÐÐÌØÕ÷½¨Ä£ºÍ»ùÓÚÑù±¾´úÂëÌØÕ÷¾ÙÐн¨Ä££¬¿ÉÊÇÓÉÓÚÔʼÁ÷Á¿Êý¾ÝÁ¿ÍùÍù¹ýÓÚÖØ´ó£¬ÇÒÔëÉùÌØÕ÷Õ¼ÓкÜÊÇ´óµÄ±ÈÀý£¬µ¼ÖÂÖ±½Ó»ùÓÚÔʼÁ÷Á¿¹¹½¨µÄÌØÕ÷Ä£×ӵij°ôÐÔÇ·¼Ñ£¬²¢ÇÒ´ËÀàÒªÁìͨ³£ÐèÒªãýÃð½Ï¶àµÄÈ˹¤ÆÊÎö±¾Ç®£¬Ä³Ð©ÇéÐÎÏÂÖ»ÄÜ»ùÓÚÀëÏßµÄÀúÊ·Êý¾Ý¾ÙÐÐÆÊÎö£¬ÎÞ·¨Öª×ãʵʱÆÊÎöºÍ×·×ÙµÄÐèÇó¡£
Òò´Ë£¬ÒµÄÚ¾ù¶ÔAPT×éÖ¯»Ïñ¹éÒò¿ªÕ¹ÁËÆð¾¢µÄ̽Ë÷ÊÂÇ飬¶ÔAPT×éÖ¯½¨Ä££¬½¨Éè֪ʶ¿â£¬²¢ÍŽá֪ʶ¿â¾ÙÐй¥»÷·ÂÕæ£¬ÒÔÆÊÎö¶ñÒâÐÐÎªÌØÕ÷£¬½«¶ñÒâÍøÂçÔ˶¯ÓëÌØ¶¨×éÖ¯»òСÎÒ˽¼Ò¾ÙÐйØÁª¹éÒò¡£
02APT×éÖ¯¼à¿ØÖ®µÀ
ΪÁËÓÐÓôӺ£Á¿Êý¾ÝÖз¢Ã÷APT×éÖ¯Ïà¹ØµÄ¸ßΣÇå¾²ÊÂÎñ£¬¾ÅÓÎÀÏ¸ç¿Æ¼¼Ìá³öÒ»ÖÖ»ùÓÚÉÏÏÂÎĸÐÖªÅÌËã¿ò¼ÜµÄ¹¥»÷×é֯׷×ÙÒªÁ죬Èçͼ1Ëùʾ¡£

ͼ1 »ùÓÚ¹¥»÷×éÖ¯±¾ÌåµÄÉÏÏÂÎĸÐÖªÅÌËã¿ò¼Ü
Ê×ÏÈÐèÒª½ç˵ÒÔ¹¥»÷×é֯Ϊ½¹µãµÄ±¾Ìå½á¹¹£¬»ùÓڸñ¾Ìå½á¹¹Éè¼ÆÉÏÏÂÎĵÄÊÕÂÞÄ£¿éºÍÉÏÏÂÎÄÍÆÀíÄ£¿é£¬Í¨¹ýÕâЩģ¿é½«·ÇʵʱµÄ¶àÔ´Òì¹¹ÍþвÇ鱨ºÍʵʱµÄɳÏäÑùÌìÖ°ÎöÐÅÏ¢¾ÙÐÐÊÕÂÞ£¬²¢¾ÙÐÐÓïÒåµÄ¹ýÂË¡¢Èںϼ°ÍÆÀíºó´æ´¢ÖÁ»ùÓÚ¹¥»÷×éÖ¯±¾Ìå¹¹½¨µÄ֪ʶ¿âÖС£ÆäÖУ¬ÉÏÏÂÎÄÊÕÂÞÄ£¿éµÄÖ÷Òª¹¦Ð§ÊÇ´ÓÒì¹¹¡¢ÖØ´ó¶àÑùµÄÐÅÏ¢Ô´ÖлñÈ¡ÉÏÏÂÎÄÐÅÏ¢£¬Ò»·½Ãæ°üÀ¨·ÇʵʱµÄ·Ç½á¹¹»¯ºÍ°ë½á¹¹»¯µÄÍøÒ³£¬¹ûÕæÐÔ×ӵIJ©¿ÍÂÛ̳£¬½á¹¹»¯£¨SITX£©µÄ¿ªÔ´ÍþвÇ鱨ÒÔ¼°ÍâµØ»ýÀ۵Ĺ¥»÷×éÖ¯µÄÍþвÇ鱨ÐÅÏ¢µÈ£»ÁíÒ»·½ÃæÒ²°üÀ¨½á¹¹»¯µÄÍøÂçÍþв¼ì²â×°±¸±¬·¢µÄ¸æ¾¯ÈÕÖ¾ºÍʵʱ¶¯Ì¬É³ÏäµÄ¶ñÒâÈí¼þÆÊÎö±¨¸æ¡£
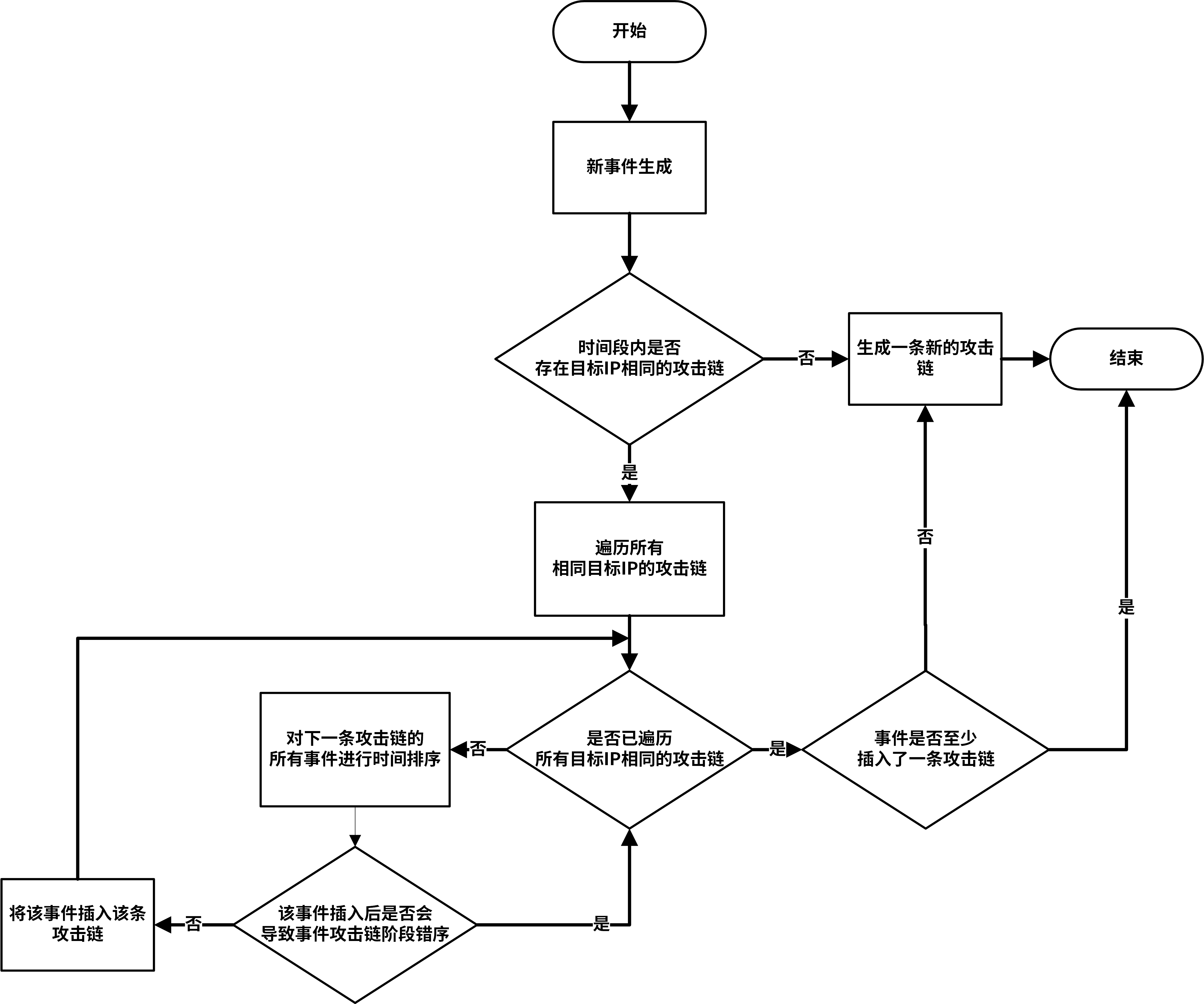
È»ºó£¬»ùÓÚ¹¥»÷×éÖ¯±¾Ìå½ç˵·¶Ê½»¯Çå¾²ÊÂÎñµÄÄ£°å£¬ÔÚ´óÊý¾ÝÁ÷ʽÅÌËã¿ò¼ÜÏÂʵÏÖÁ÷ʽ´¦Öóͷ£ÒýÇæ½«º£Á¿¶àģ̬Êý¾Ý¾ÙÐÐÆÊÎö£¬Ã÷È·³ÉΪ¸´ºÏÇå¾²ÊÂÎñÄ£°åµÄ·¶Ê½»¯Çå¾²ÊÂÎñ¡£ÓÉÓÚ¹¥»÷Õß¾ÙÐÐÏÖʵµÄÈëÇÖÔ˶¯Ê±ÍùÍù²»µ«Ê¹ÓÃÒ»ÖÖ¹¥»÷ÊֶΣ¬¶øÊÇÔÚ¸ü¹ãµÄʱ¼äÓòÄÚʹÓÃһϵÁÐÏ໥¹ØÁªµÄ¹¥»÷ÒªÁì¾ÙÐй¥»÷£¬ÒÔÊÇÔÚ¾ÙÐй¥»÷ÐÐΪµÄ¼à²âºÍ×·×Ùʱ£¬ÐèÒª½«¸ü´óʱ¼äÇø¼äÄÚµÄÊÂÎñ¾ÙÐйØÁª£¬´Ó¶ø»ñµÃÔ½·¢ÖÜÈ«ºÍ׼ȷµÄ¹¥»÷ÐÐΪ³¡¾°¡£ÎªÁ˵ִïÕâ¸öÄ¿µÄ£¬ÐèÒªÔÚ·¶Ê½»¯Çå¾²ÊÂÎñµÄ»ù´¡ÉÏ£¬½øÒ»²½»ùÓÚ¹¥»÷Á´Ä£×Ó½«¶à¸öÊÂÎñ¾ÙÐйØÁª£¬ÌìÉú°üÀ¨¶à¸öÊÂÎñµÄ¹¥»÷Á´¡£Æ¾Ö¤ÊÂÎñʱ¼äÐòÁУ¬½«Ä³Ò»Ê±¼ä¶ÎÄÚµÄËùÓÐÕë¶ÔͳһĿµÄIPµÄÊÂÎñÕûºÏÌìÉú¹¥»÷Á´£¬ÊÂÎñ²åÈëÐÐΪÁ´µÄÀú³ÌÈçͼ2Ëùʾ¡£Í¨¹ýʹÓù¥»÷×é֪֯ʶ¿â¾ÙÐÐÊÂÎñÍþвÉÏÏÂÎÄÓïÒåµÄ¸»»¯¡¢¹¥»÷Á´¹ØÁªºÍ¹¥»÷×éÖ¯ÌØÕ÷¹ØÁªÅÌË㣬×îÖÕ·¢Ã÷¹¥»÷×éÖ¯Ïà¹ØµÄ¸ßΣÊÂÎñ¡£

ͼ2 ¹¥»÷Á´ÌìÉúÁ÷³Ì
³ýÁËÉÏÊö»ùÓÚÉÏÏÂÎĸÐÖªÅÌËã¿ò¼ÜµÄAPT×é֯׷×ÙÒªÁ죬¾ÅÓÎÀÏ¸ç¿Æ¼¼»¹Ìá³öÁËÆäËûAPT×éÖ¯»îÔ¾¼à¿ØÊÖÒÕ£¬ÀýÈ磬»ùÓÚÌØÕ÷ͼ¾ÛÀàµÄδ֪¹¥»÷×éÖ¯·¢Ã÷ÒªÁ죬ÏÂͼΪ¹¥»÷ÍÅ»ïÔ˶¯¼à¿Ø½çÃæ£¬°üÀ¨¹¥»÷ÍÅ»ïµÄÔ˶¯ÇéÐÎÒÔ¼°ÍÅ»ïÌ¬ÊÆµØÍ¼µÈÐÅÏ¢£¬¿ÉÒÔ´Óº£Á¿¡¢¶àÔ´¡¢Òì¹¹µÄÊý¾ÝÖÐʵʱ¡¢¿ìËÙºÍÓÐÓõط¢Ã÷¹¥»÷×éÖ¯¡£

ͼ3 ¹¥»÷ÍÅ»ïÔ˶¯¼à¿Ø½çÃæ
2020Äê10ÔÂÖÁ2021Äê9ÔÂʱ´ú£¬¾ÅÓÎÀÏ¸ç¿Æ¼¼¹²¼à²â²¢ÑÐÅÐÓÐÓõÄAPT×éÖ¯µÄ»îÔ¾ÏßË÷ÓÐ57¸ö£¬Æ½¾ùÿ¸öÔ»îÔ¾×éÖ¯Ô¼19¸ö¡£ÆäÖУ¬´Ó2020Äê12ÔÂÖÁ2021Äê2ÔÂʱ´úAPT×éÖ¯¼«Îª»îÔ¾£¬Æ½¾ù»îÔ¾×éÖ¯¿ìҪÿÔÂ30¸ö¡£

ͼ4 APT×éÖ¯»îÔ¾Ì¬ÊÆ
03×ܽá
ËäÈ»ÔÚÖî¶àÍþв¸ÐÖª³¡¾°Ï£¬»ùÓÚͳ¼Æ»úеѧϰµÄÖÇÄÜÆÊÎöÒªÁìÈ¡µÃÁËÖ÷ÒªµÄÍ»ÆÆ£¬µ«ÔÚÃæÁÙ¶¯Ì¬ÖØ´óµÄÍøÂçÐÐΪÆÊÎöʱ£¬¸ÐÖª²ãÊäÈëÍùÍùȱ·¦ÓÐÇå¾²ÓïÒåµÄ¹æ·¶»¯½¨Ä££¬Êý¾Ý²ã¶ñÒâ¹¥»÷µÄÎó±¨ÇéÐΣ¨·ÇÕæÊµ¹¥»÷£©ÄÑÒÔ×èÖ¹£¬¶àά¶ÈµÄ¸ÐÖªÆÊÎöЧ¹û£¬ÈÔÐèÒªÇ徲ר¼ÒÉî¶ÈµØ¼ÓÈëÑÐÅÐÓë¹ØÁªÆÊÎö£¬²Å»ªÍêÕû»¹Ô¹¥»÷ȫò£¬ÕâÏÞÖÆÁËAPTµÈ¸ß¼¶ÖØ´ó¹¥»÷¼¼Õ½ÊõµÄÆÊÎö×Ô¶¯»¯Ë®Æ½µÄÌáÉý¡£Òò´Ë£¬ÃæÏòAPT×éÖ¯»Ïñ¹éÒòµÄÑо¿, ÐèҪʹÓÃÇ徲֪ʶͼÆ×ͳһÐÎòAPT¹¥»÷ÿ¸ö½×¶ÎµÄTTPs£¬ÊµÏÖ¶ÔAPT¹¥»÷µÄ×Ô¶¯»¯Íþв׷×Ù£¬ÕÆÎÕ¹¥»÷ÕߵĹ¥»÷ÌØÕ÷¡¢¾ò¿ÍDZÔÚµÄΣ»ú£¬ÉõÖÁ·À¶ÂδÀ´µÄ¹¥»÷£¬ÕâÐèÒªÍøÂçÇå¾²Ö°Ô±Ò»Á¬µØÅäºÏ̽Ë÷¡£
>>ÏÂһƪ
Êý¾ÝÇå¾²ÖÎÀíÖÆ¶ÈµÄÁùÏîÉú³¤|dzÒé¡¶ÍøÂçÊý¾ÝÇå¾²ÖÎÀíÌõÀý£¨Õ÷ÇóÒâ¼û¸å£©¡·Óë¡¶Êý¾ÝÇå¾²·¨¡·Ö®½ÏÁ¿£¨ÉÏÆª£©
¾ÅÓÎÀϸçÔÆ





