¡¶Êý¾ÝÇå¾²·¨¡·ÊµÑéÔÚ¼´£¬ÆóÒµÔõÑù×öºÃÊý¾Ý·ÖÀà·Ö¼¶£¿
2021-08-30
¡¶Êý¾ÝÇå¾²·¨¡·µÄµÚ¶þʮһÌõÃ÷È·»®¶¨ÁËÓɹú¼Ò½¨ÉèÊý¾Ý·ÖÀà·Ö¼¶±£»¤Öƶȣ¬Æ¾Ö¤Êý¾ÝÔÚ¾¼ÃÉç»áÉú³¤ÖеÄÖ÷Ҫˮƽ£¬ÒÔ¼°Ò»µ©Ôâµ½¸Ä¶¯¡¢ÆÆËð¡¢Ð¹Â¶»òÕß²»·¨»ñÈ¡¡¢²»·¨Ê¹Ó㬶Թú¼ÒÇå¾²¡¢¹«¹²ÀûÒæ»òÕßСÎÒ˽¼Ò¡¢×éÖ¯Õýµ±È¨ÒæÔì³ÉµÄΣº¦Ë®Æ½£¬¶ÔÊý¾ÝʵÑé·ÖÀà·Ö¼¶±£»¤¡£¹ú¼ÒÊý¾ÝÇå¾²ÊÂÇéе÷»úÖÆÍ³³ïе÷Óйز¿·ÖÖÆ¶©Ö÷ÒªÊý¾ÝĿ¼£¬ÔöÇ¿¶ÔÖ÷ÒªÊý¾ÝµÄ±£»¤¡£
ʵÑéÊý¾Ý·ÖÀà·Ö¼¶Êǰü¹ÜÊý¾ÝÇå¾²µÄÌõ¼þ£¬Ò²ÊÇÊý¾ÝÇå¾²ÖÎÀíÀú³ÌÖм«ÎªÖ÷ÒªµÄÒ»»·¡£±¾ÎÄÔÚËѼ¯ÕûÀí¹æÔòÒªÇóµÄ»ù´¡ÉÏ£¬ÍŽá×î¼Ñʵ¼ù£¬Îª¿ªÕ¹Êý¾Ý·ÖÀà·Ö¼¶ÊÂÇéÌṩһЩ˼Ð÷ºÍ½¨Òé¡£
º´ÎÀÊý¾ÝÇå¾²µÄµÚÒ»²½£º·ÖÀà·Ö¼¶
Êý¾ÝÇå¾²ÊÇÖ¸±£»¤Êý¾ÝµÄÉñÃØÐÔ¡¢ÍêÕûÐԺͿÉÓÃÐÔ¡£Ä¿½ñÊý¾ÝÇå¾²ÁìÓòÖ÷Òª¹Ø×¢µÄ·À»¤¹¤¾ß°üÀ¨Ð¡ÎÒ˽¼ÒÐÅÏ¢ºÍÖ÷ÒªÊý¾Ý¡£
СÎÒ˽¼ÒÐÅÏ¢ÊÇÖ¸ÒÔµç×Ó»òÕ߯äËû·½·¨¼Í¼µÄÄܹ»µ¥¶À»òÕßÓëÆäËûÐÅϢ͎áʶ±ð×ÔÈ»ÈËСÎÒ˽¼ÒÉí·ÝµÄÖÖÖÖÐÅÏ¢£¬°üÀ¨µ«²»ÏÞÓÚ×ÔÈ»È˵ÄÐÕÃû¡¢³öÉúÈÕÆÚ¡¢Éí·ÝÖ¤¼þºÅÂ롢СÎÒ˽¼ÒÉúÎïʶ±ðÐÅÏ¢¡¢×¡Ö·¡¢µç»°ºÅÂëµÈ¡£
Ö÷ÒªÊý¾ÝÊÇÖ¸²»Éæ¼°¹ú¼ÒÉñÃØ£¬µ«Óë¹ú¼ÒÇå¾²¡¢¾¼ÃÉú³¤ÒÔ¼°¹«¹²ÀûÒæÇ×½üÏà¹ØµÄÊý¾Ý£¬°üÀ¨µ«²»ÏÞÓÚ¹«¹²Í¨Ñ¶ºÍÐÅÏ¢·þÎñ¡¢ÄÜÔ´¡¢½»Í¨¡¢Ë®Àû¡¢½ðÈÚ¡¢¹«¹²·þÎñ¡¢µç×ÓÕþÎñµÈÖ÷ÒªÐÐÒµºÍÁìÓòµÄÖÖÖÖ»ú¹¹ÔÚ¿ªÕ¹ÓªÒµÔ˶¯ÖÐÊÕÂ޺ͱ¬·¢µÄ£¬²»Éæ¼°¹ú¼ÒÉñÃØ£¬µ«Ò»µ©Ð¹Â¶¡¢¸Ä¶¯»òÀÄÓý«»á¶Ô¹ú¼ÒÇå¾²¡¢¾¼ÃÉç»áÉú³¤ºÍ¹«¹²ÀûÒæÔì³Éµ¹ÔËÓ°ÏìµÄÊý¾Ý¡£
¿ªÕ¹Êý¾ÝÇå¾²µÄµÚÒ»²½¾ÍÊÇҪʶ±ðÊý¾Ý¡¢»ùÓÚÓªÒµÌØµã¾ÙÐÐÊý¾ÝµÄ·ÖÀàºÍ·Ö¼¶¡£Êý¾Ý·ÖÀà·Ö¼¶µÄ׼ȷ¶ÈÊǺóÐøÊý¾Ý±£»¤Õ½ÂÔ°²ÅŵĻù´¡¡£Ò»Ñùƽ³£Êý¾Ý·ÖÀà·Ö¼¶µÄÁ÷³Ì°üÀ¨£ºÖƶ©Êý¾Ý·ÖÀà·Ö¼¶±ê×¼£¬×¼±¸Êý¾ÝÑù±¾¡¢½¨ÉèÃô¸ÐÊý¾Ý¹æÔò¿â£¬É¨ÃèÄ¿µÄ´æ´¢×°±¸£¬×Ô¶¯»¯Êý¾Ý²â»æ¡£
1¡¢Öƶ©Êý¾Ý·ÖÀà·Ö¼¶±ê×¼
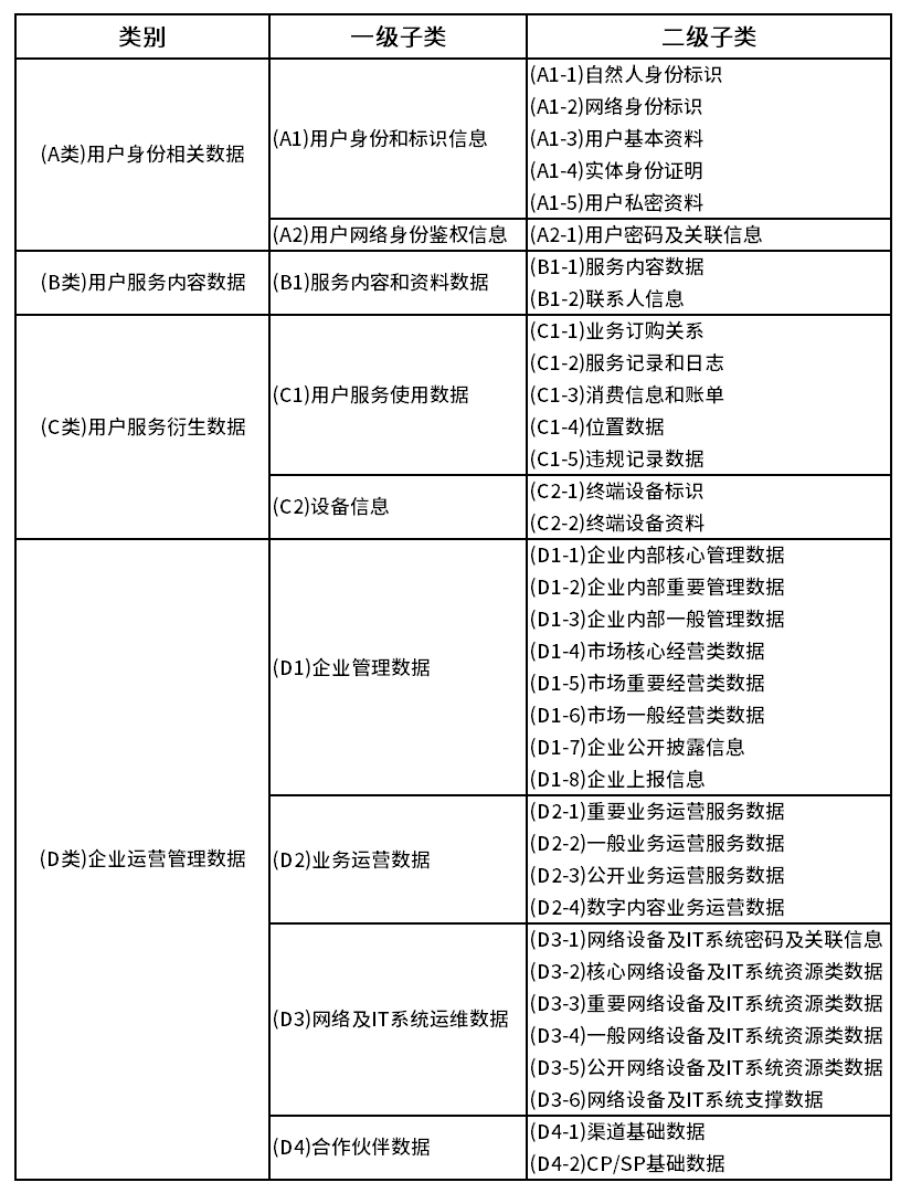
ƾ֤¹ú¼ÒÏà¹Ø±ê×¼¡¢ÐÐÒµÏà¹Ø±ê×¼¡¢ÍŽáÆóÒµÓªÒµÌØÕ÷ÖÆ¶©ÆóÒµÊý¾Ý·ÖÀà·Ö¼¶±ê×¼/¹æ·¶£¬ÀýÈ磺

2¡¢×¼±¸Êý¾ÝÑù±¾¡¢½¨ÉèÃô¸ÐÊý¾Ý¹æÔò¿â

3¡¢É¨ÃèÄ¿µÄ´æ´¢×°±¸£¬×Ô¶¯»¯Êý¾Ý²â»æ
ͨ¹ýרҵÊý¾Ý·ÖÀà·Ö¼¶×°±¸¶Ô½á¹¹»¯/°ë½á¹¹»¯/·Ç½á¹¹»¯Êý¾ÝɨÃ裬×Ô¶¯·¢Ã÷Ãô¸ÐÊý¾ÝµÄ¾Þϸ¡¢ÊýÄ¿µÈÊôÐÔÐÅÏ¢¼°´æ´¢Î»Öã¬ÐγÉÊý¾Ý×ʲúµÄ²â»æÍ¼¡£

·ÖÀà·Ö¼¶µÄ¼¸¸öµä·¶Ó¦Óó¡¾°
1¡¢ÆóÒµÓû§µÄʹÓó¡¾°
Ò»Ñùƽ³£ÐèÇó
ÆóÒµÓû§×öÊý¾ÝÇå¾²½¨ÉèÊÂÇ飺Ê×ÏÈÊáÀíÆóÒµÊý¾Ý×ʲú¡¢·ÖÀà·Ö¼¶£¬Æ¾Ö¤·ÖÀà·Ö¼¶Ð§¹ûÖÆ¶©Êý¾Ý¹Ü¿ØÕ½ÂÔ£¬ÊµÑé¹Ü¿Ø²½·¥£¬È«¾°Õ¹Ê¾Êý¾ÝÇå¾²Ì¬ÊÆ£¬Ò»Á¬ÔËӪˢС£
£¨1£© ¿ª·ÅAPI½Ó¿Ú£¬ÔÊÐíÆäËûÊý¾ÝÇå¾²·À»¤×°±¸¶ÁÈ¡Ãô¸ÐÊý¾ÝÐÅÏ¢¾ÙÐÐÊý¾ÝÇå¾²·À»¤Õ½ÂÔµÄÉèÖúͰ²ÅÅ¡£
£¨2£© Õë¶ÔÊý¾Ý¿âµÄSchemaɨÃ裬½«É¨ÃèЧ¹ûͨ¹ýÓʼþ·¢Ë͸øSchemaÈÏÕæÈË£¬Í¨ÖªÆä¸ú½ø´¦Öóͷ£¡£
½â¾ö¼Æ»®
רҵÊý¾Ý·ÖÀà·Ö¼¶×°±¸×öÈ«ÍøÊý¾Ý×ʲúʶ±ðºÍ·ÖÀà·Ö¼¶£¬¿ª·ÅͨÓÃAPI½Ó¿Ú£¬¿É»®·ÖÓëÊý¾ÝÇå¾²ÔËÓªÖÎÀíÆ½Ì¨ºÍÊý¾ÝÇå¾²·À»¤×°±¸Áª¶¯¡£
ÓëÊý¾ÝÇå¾²ÔËÓªÖÎÀíÆ½Ì¨Áª¶¯£¬½«Êý¾Ý·ÖÀà·Ö¼¶Ð§¹ûÉÏ´«¸øÆ½Ì¨£¬Í¨¹ýƽ̨ͳһ½«Õ½ÂÔÏ·¢¸ø¸÷Êý¾ÝÇå¾²·À»¤×°±¸¡£
רҵÊý¾Ý·ÖÀà·Ö¼¶×°±¸»òÕßÊý¾ÝÇå¾²ÔËÓªÖÎÀíÆ½Ì¨£¬½«Ãô¸ÐÊý¾ÝЧ¹û·¢Ë͸ø¸÷Êý¾Ý×ʲúÖÎÀíÔ±»®·Ö¾ÙÐÐÕû¸Ä£¬ÐγÉÊý¾ÝÇå¾²ÔËÓª±Õ»·¡£

2¡¢¸ßУÓû§Ê¹Óó¡¾°
Ò»Ñùƽ³£ÐèÇó
רҵÊý¾Ý·ÖÀà·Ö¼¶×°±¸ÓÉѧУµÄÍø¹ÜÖÐÐÄͳһÈÏÕæÎ¬»¤£¬ÏêϸÃô¸ÐÊý¾Ýʶ±ðÓªÒµÔòÓɸ÷¸öѧԺ×ÔÐÐÍê³É£¬¸÷ѧԺÊý¾ÝÏ໥¸ôÀë¡£
½â¾ö¼Æ»®
רҵÊý¾Ý·ÖÀà·Ö¼¶×°±¸Ö§³Ö¶àÓû§·ÖȨÖÎÀí£¬¼´ÏµÍ³ÖÎÀíԱͳһ½¨Éè²î±ðµÄÓû§Õ˺ţ¬Ã¿¸öÓû§µ¥¶À·ÖÅÉÊý¾Ý¿Õ¼ä£¬Êý¾ÝÏ໥¸ôÀë¡£Óû§Í¨¹ý×Ô¼ºÕ˺ÅÉϰ¶×°±¸¿ÉÒÔ×ÔÐÐÍê³ÉËùÈÏÕæÊý¾Ý×ʲúµÄ·ÖÀà·Ö¼¶ÊÂÇé¡£

3¡¢ÔƶËÓû§µÄʹÓó¡¾°
Ò»Ñùƽ³£ÐèÇó
Ӫҵϵͳ°²ÅÅÔÚÔÆÇéÐΣ¬ÐèÒªÖ§³ÖÔÆ¶ËÊý¾Ý×ʲú·ÖÀà·Ö¼¶¡£
½â¾ö¼Æ»®
1¡¢×¨ÒµÊý¾Ý·ÖÀà·Ö¼¶×°±¸ÌṩÐéÄ⻯¾µÏñ£¬Ö§³ÖÐéÄ⻯°²ÅÅ£¬¶ÔÄ¿µÄÊý¾Ý×ʲú·þÎñÆ÷¾ÙÐÐɨÃè²¢ÌṩÊý¾Ý·ÖÀà·Ö¼¶¡£
2¡¢×¨ÒµÊý¾Ý·ÖÀà·Ö¼¶×°±¸ÒÔÓ²¼þ°²ÅÅ£¬Í¨¹ý½»Á÷»ú½ÓÈëÄ¿µÄÔÆÇéÐξÙÐÐɨÃ裬ÌṩÊý¾Ý·ÖÀà·Ö¼¶¡£

4¡¢î¿Ïµ»ú¹¹µÄʹÓó¡¾°
Ò»Ñùƽ³£ÐèÇó
1¡¢ î¿Ïµ»ú¹¹ÐèÒª¶Ô´óÊý¾ÝÆóÒµ/µ¥Î»×ö×ÛºÏÊý¾ÝÇ徲Σº¦ÆÀ¹À£¬°üÀ¨Êý¾Ý×ʲúʶ±ð¡¢Êý¾Ý·ÖÀà·Ö¼¶¡¢Æ½Ì¨×é¼þÇ徲ɨÃèµÈ¡£
2¡¢ ÔÚ¸÷ÆóÒµ/µ¥Î»Íê³ÉɨÃè¼ì²éºó£¬½«É¨ÃèЧ¹ûÉÏ´«ÖÁÊý¾ÝÇå¾²ÔËÓªÖÎÀíÆ½Ì¨¡£
½â¾ö¼Æ»®
רҵÊý¾Ý·ÖÀà·Ö¼¶×°±¸Ìá¹©È«ÍøÊý¾Ý×ʲú²â»æ¡¢ÖÇÄÜÊý¾Ý·ÖÀà·Ö¼¶¡¢ÊµÊ±Êý¾ÝÁ÷ת²â»æ¡¢Æ½Ì¨×é¼þÇ徲ɨÃ蹦Ч£¬¿Éͨ¹ýÍýÏëÖÎÀíģʽ°´ÆÚ¶ÔÄ¿µÄÊý¾Ý×ʲú¾ÙÐÐɨÃ裬Ìṩ×ÛºÏÊý¾ÝÇ徲Σº¦ÆÀ¹À±¨¸æºÍÕû¸Ä½¨Òé¡£
רҵÊý¾Ý·ÖÀà·Ö¼¶×°±¸ÌṩͨÓÃAPI½Ó¿Ú£¬¿ÉÒÔʵʱ»òÕßÊÖ¶¯½«É¨ÃèЧ¹ûÉÏ´«ÖÁÊý¾ÝÇå¾²ÔËÓªÖÎÀíÆ½Ì¨¡£


¾ÅÓÎÀϸçÔÆ







