¡¾¹«ÒæÒëÎÄ¡¿Çå¾²¿ØÖÆÆÀ¹À×Ô¶¯»¯Ö§³Ö£ºÈí¼þÎó²îÖÎÀí£¨Èý£©
2021-05-07
3.1 ÍýÏëµ÷½âÏÈÈݺͰ취
±¾½ÚÌṩÁËÇкÏNIST SP 800-37ºÍNIST SP 800-53AµÄÇå¾²ÆÀÔ¤ÍýÏëÄ£°å¡£ÓйØÎĵµÔªËصÄÐÎò£¬Çë°Ý¼û±¾NISTIRµÚ1¾íµÚ6½Ú¡£µÚ1¾íµÄµÚ9½ÚרÃÅÏÈÈÝÔõÑù½«Ä£°åºÍÎĵµÓëNIST SP 800-37ºÍNIST SP 800-53AÖнç˵µÄÆÀ¹ÀʹÃüºÍÊÂÇé²úÆ·¹ØÁª¡£
Òª¶ÔÇå¾²ÆÀÔ¤ÍýÏë¾ÙÐе÷½âʹÆäÖª×ã×éÖ¯µÄÐèÇó²¢ÊµÏÖ×Ô¶¯»¯¼à¿Ø£¬¿É½ÓÄÉͼ6Ëùʾ°ì·¨¡£ÏÂÎĶÔÕâЩ°ì·¨×öÁËÏêϸÐÎò¡£

ÍýÏëÄ£°åµ÷½âÖ÷Òª°ì·¨
3.1.1 Ñ¡Ôñ×Ô¶¯Ö´ÐеÄȱÏݼì²é
±¾½ÚÏÈÈÝÁËÑ¡Ôñ×Ô¶¯Ö´ÐеÄȱÏݼì²éµÄ×Ó°ì·¨¡£

ͼ1.ÍýÏëÄ£°åµ÷½âÖ÷Òª°ì·¨
½ÓÄÉͼ7ËùʾµÄ×Ӱ취ѡժҪ×Ô¶¯Ö´ÐеÄȱÏݼì²é£º
×Ó°ì·¨1.1Ã÷È·ÆÀ¹À¹æÄ££ºÃ÷È·ÒªÁýÕֵįÀ¹À¹æÄ££¨°Ý¼û±¾NISTIRµÚ1¾íµÄ4.3½Ú£©¡£
×Ó°ì·¨1.2ÆÊÎöϵͳӰÏ죺Õë¶Ô×Ó°ì·¨1.1[FIPS199]ÖÐÃ÷È·µÄÆÀ¹À¹æÄ££¬Ê¶±ðÁª°îÐÅÏ¢´¦Öóͷ£±ê×¼£¨FIPS£©199Ëù½ç˵µÄÓ°Ïì¼¶±ð£¨¸ß¼¶±ð£©£¨Çë°Ý¼û[SP 800-60-v1]ºÍ/»ò×éÖ¯µÄ·ÖÀà¼Í¼£©¡£
×Ó°ì·¨1.3 ÆÀÉóÇå¾²ÆÀÔ¤ÍýÏëÎĵµ£º
• ÆÀÉó3.2½ÚÏÈÈݵÄȱÏݼì²é£¬ÆðÔ´ÏàʶҪ²âÊÔµÄÄâÒéÏîÄ¿¡£
• ÆÀÉó3.2½ÚÖеÄÇå¾²ÆÀÔ¤ÍýÏë˵Ã÷£¬ÏàʶÔõÑù½«È±Ïݼì²éÓ¦ÓÃÓÚÖ§³ÖÎó²îÖÎÀíµÄ¿ØÖƲ½·¥¡£
×Ó°ì·¨1.4Ñ¡ÔñȱÏݼì²é£º
• ƾ֤×Ó°ì·¨1.1¡¢1.2ºÍ1.3ÒÔ¼°¶Ô×éÖ¯µÄΣº¦ÔâÊÜÄÜÁ¦µÄÃ÷È·£¬ÇëʹÓÃ3.2.3½ÚµÄ±í6È·¶¨ÐëÒªµÄȱÏݼì²é£¬´Ó¶øÆÀ¹Àƾ֤ϵͳӰÏì¼¶±ðºÍ×é֯Σº¦ÔâÊÜÄÜÁ¦ÊµÑéµÄ¿ØÖƲ½·¥ÊÇ·ñÓÐÓá£
• ±ê¼Ç3.2.2½ÚÖÐÑ¡ÔñµÄÐëҪȱÏݼì²é¡£×éÖ¯ÎÞÐè½ÓÄÉ×Ô¶¯»¯£¬¿ÉÊÇ¿ØÖƲ½·¥ÆÀ¹À×Ô¶¯»¯¿ÉÐÖúʵÏÖÒÔÏÂÁ½µã£º
ʵʱÌìÉúÆÀ¹ÀЧ¹û£¬´Ó¶ø¸üºÃµØ·ÀÓù¹¥»÷ºÍ/»òºã¾Ã¿´£¬¿ÉÒÔ½µµÍÆÀ¹À±¾Ç®¡£
3.1.2 ƾ֤×éÖ¯ÏÖÕæÏàÐε÷½â½ÇÉ«
±¾½ÚÏÈÈÝÆ¾Ö¤×éÖ¯ÏÖÕæÏàÐε÷½â½ÇÉ«µÄ×Ó°ì·¨¡£

ͼ2. ƾ֤×éÖ¯ÏÖÕæÏàÐε÷½â½ÇÉ«
×Ó°ì·¨2.1ÉóºËÌáÒéµÄ½ÇÉ«£ºÓйØÌáÒéµÄ½ÇÉ«£¬Çë°Ý¼û2.7½Ú“VUL½ÇÉ«ºÍÖ°Ôð£¨ËµÃ÷£©”¡£
×Ó°ì·¨2.2 ÌȱʧµÄ½ÇÉ«£ºÈ·¶¨×éÖ¯ÖÐÄ¿½ñδ·ÖÅɵÄËùÓбØÐè½ÇÉ«¡£Ã÷È·ÔõÑù·ÖÅÉδ·ÖÅɵĽÇÉ«¡£
×Ó°ì·¨2.3 ÖØÃüÃû½ÇÉ«£ºÈ·¶¨Ã¿¸ö½ÇɫƥÅäµÄ×éÖ¯ÌØ¶¨½ÇÉ«Ãû³Æ¡£×¢ÖØ£¬Í³Ò»×éÖ¯½ÇÉ«¿ÉÄÜ»áÍÆÐжà¸öÌáÒéµÄ½ÇÉ«¡£
×Ó°ì·¨2.4 µ÷½âÎĵµ£º½ÓÄÉÒÔÏÂÁ½ÖÖÒªÁìÖ®Ò»½«×éÖ¯ÌØ¶¨½ÇɫӳÉäµ½´Ë´¦ÌáÒéµÄ½ÇÉ«£¨Á½ÖÖÒªÁì¶¼¿É½ÓÊÜ£©£º
• ÔÚ2.7½ÚµÄ±íÖÐÌí¼ÓÒ»ÁУ¬Áгö×éÖ¯ÌØÓеĽÇÉ«Ãû³Æ¡£
• ʹÓÃÈ«¾ÖÌæ»»½«Õû¸öÎĵµÖеĽÇÉ«Ãû³Æ´Ó±¾NISTIRÖн¨ÒéµÄÃû³ÆÐÞ¸ÄΪ×éÖ¯ÌØÃüÃû³Æ¡£
3.1.3 ×Ô¶¯Ö´ÐÐÑ¡ÔñµÄȱÏݼì²é
±¾½ÚÏÈÈÝ×Ô¶¯Ö´ÐÐÑ¡ÔñµÄȱÏݼì²éµÄ×Ó°ì·¨¡£

ͼ3.×Ô¶¯Ö´ÐÐÑ¡ÔñµÄȱÏݼì²éµÄ×Ó°ì·¨
½ÓÄÉͼ9ËùʾµÄ×Ӱ취ѡժҪ×Ô¶¯Ö´ÐеÄȱÏݼì²é£º
×Ó°ì·¨3.1Ñ¡ÔñȱÏݼì²é£ºÉó²éȱÏݼì²é½ç˵£¬Æ¾Ö¤×éÖ¯µÄΣº¦ÔâÊÜÄÜÁ¦ºÍÔ¤ÆÚµÄ¹¥»÷ÀàÐÍ×ÃÇéÌí¼Ó¼ì²é¡£¡¾½ÇÉ«£ºDSM£¨°Ý¼û2.7½Ú¡££©¡¿
×Ó°ì·¨3.2µ÷½âÊý¾ÝÊÕÂÞ£º
• Éó²éËùÐèµÄÏÖʵ״̬ÐÅÏ¢£¬ÉèÖÃ×Ô¶¯»¯´«¸ÐÆ÷ÍøÂçËùÐèÐÅÏ¢¡£¡¾½ÇÉ«£ºISCM-Sys£¨°Ý¼û2.7½Ú¡££©¡¿
• Éó²éËùÆ¥ÅäµÄÃ÷È·»®¶¨µÄÆÚÍû״̬¹æ·¶£¬»òÌí¼ÓÆäËû¹æ·¶Æ¥ÅäÒª¼ì²éµÄÐÂÔöÏÖʵ״̬¡£ÉèÖÃÊÕÂÞϵͳÎüÊպʹ洢ÆÚÍû״̬¹æ·¶£¬¿É×Ô¶¯ÓëÏÖʵ״̬Êý¾Ý¾ÙÐнÏÁ¿¡£¡¾½ÇÉ«£ºISCM-Sys£¨°Ý¼û2.7½Ú¡££©¡¿
×Ó°ì·¨3.3 ÔËÐÐISCMϵͳ£º
• ÔËÐÐÊÕÂÞϵͳ£¬Ê¶±ðÇå¾²ºÍÊý¾ÝÖÊÁ¿È±ÏÝ¡£
• ÉèÖÃÊÕÂÞϵͳ½«Çå¾²ºÍÊý¾ÝÖÊÁ¿ÐÅÏ¢·¢ËÍÖÁȱÏÝÖÎÀíÒDZíÅÌ¡£
×Ó°ì·¨3.4 »ùÓÚЧ¹û¾ÙÐÐΣº¦ÖÎÀí£ºÊ×ÏÈ»ùÓÚЧ¹û¶Ô·¢Ã÷µÄ½Ï¸ßΣº¦¾ÙÐÐÏìÓ¦£¬ÆÀ¹ÀDZÔÚÊ£ÓàΣº¦£¬Îª×ÜÌåΣº¦ÔâÊܾöÒéÌṩ֧³Ö¡£ÈôÊÇÈ·¶¨Î£º¦Ì«´ó¶øÎÞ·¨ÔâÊÜ£¬¿É»ùÓÚЧ¹û¶Ô½øÒ»²½»º½â²½·¥¾ÙÐÐÓÅÏȼ¶ÅÅÐò[1]¡£
VUL×ÓÄÜÁ¦ºÍȱÏݼì²é±í¸ñºÍÄ£°å
±¾½ÚÏÈÈÝÌáÒéµÄÌØ¶¨²âÊÔÄ£°å£¬ÎÒÃÇÒÔΪÕâЩģ°å×ãÒÔÓÃÓÚÆÀ¹ÀÖ§³ÖVULÄÜÁ¦µÄ¿ØÖÆÏî¡£¹ØÓÚȱÏݼì²éµÄÌáҪ˵Ã÷£¬Çë°Ý¼û±¾NISTIRµÚ1¾íµÚ5½Ú¡£¹ØÓÚ¸÷ȱÏݼì²éµÄÆÀ¹À±ê׼˵Ã÷ÖÐÉæ¼°µÄÏÖʵ״̬ºÍÆÚÍû״̬¹æ·¶µÄÌáҪ˵Ã÷£¬Çë°Ý¼û±¾NISTIRµÚ1¾í4.1½Ú¡£±¾ÎĵÄ3.2.1¡¢3.2.2ºÍ3.2.3½Ú»®·ÖÏÈÈÝ»ù´¡¼ì²é¡¢Êý¾ÝÖÊÁ¿¼ì²éºÍÍâµØÈ±Ïݼì²é¡£3.2.1½Ú¡¢3.2.2½ÚºÍ3.2.3½ÚÖеē֧³ÖµÄ¿ØÖÆÏî”Êý¾ÝÃ÷È·ÁËÄÄЩ¿ØÖƲ½·¥ÔÚÎÞЧÇéÐÎÏ¿ÉÄܵ¼ÖÂÌØ¶¨È±Ïݼì²éʧ°Ü¡£¿ØÖÆÏîºÍȱÏݼì²éÖ®¼äµÄ¹ØÁª½øÒ»²½ÌṩÁ˼ì²é£¨²âÊÔ£©Ôµ¹ÊÔÓɵÄ˵Ã÷¡£¹ØÓÚÔõÑùµ÷½â¼ì²é£¨¼°ÆäÖеĽÇÉ«£©Öª×ã×éÖ¯µÄÐèÇ󣬰ݼû3.1½Ú¡£
±¾½ÚÖз¢Ã÷µÄÊý¾Ý¿ÉÓÃÓÚȱÏݼì²éÑ¡ÔñºÍ¸ùÒòÆÊÎö¡£3.2.4½ÚÏÈÈݸ÷×ÓÄÜÁ¦£¨Í¨¹ýȱÏݼì²é¾ÙÐвâÊÔ£©ÔõÑùͨ¹ýÌṩijЩʾÀý¹¥»÷°ì·¨ºÍ/»ò½â¾öÊý¾ÝÖÊÁ¿ÎÊÌâ¶ÔÕûÌåÄÜÁ¦Ìṩ֧³Ö¡£
¸½Â¼GÒ²¿ÉΪ¸ùÒòÆÊÎöÌṩ֧³Ö¡£È±Ïݼì²éÄ£°åµÄÄÚÈÝÈçÏ£º
• ÒÔ“¸Ã×ÓÄÜÁ¦Ä¿µÄ……”¿ªÍ·µÄ²¿·Ö½ç˵ͨ¹ýȱÏݼì²é²âÊÔµÄ×ÓÄÜÁ¦£¬²¢ÏÈÈÝÆÀ¹À±ê×¼¡£3.2.4½ÚÏÈÈÝ×ÓÄÜÁ¦ÔõÑù×èµ²»òÑÓ»ºÖ´ÐÐijЩʾÀý¹¥»÷°ì·¨¡£
• ÒÔ“¸ÃȱÏݼì²éÓÃÒÔÆÀ¹À……”¿ªÍ·µÄ²¿·ÖÏÈÈÝȱÏݼì²éÃû³ÆÒÔ¼°ÎªÊµÏÖ×ÓÄÜÁ¦Ä¿µÄ¶ø½ÓÄɵÄ×ÓÄÜÁ¦ÓÐÓÃÐÔÆÀ¹À±ê×¼¡£
• ÔÚÒÔ“ÏìӦʾÀý……”×îÏȵIJ¿·Ö£¬¾ÙÀý˵Ã÷Îú¼ìÓÐȱÏÝʱ¿ÉÄÜ×÷³öµÄÏìÓ¦ÒÔ¼°ÔðÈνÇÉ«¡£¿ÉÄܵÄÏìÓ¦Ðж¯£¨º¬ÓÐÖ÷ÒªÖ°Ôð·ÖÅÉʾÀý£©Êdz£¼û²Ù×÷£¬ÊÊÓÃÓÚÌØ¶¨×ÓÄÜÁ¦Öз¢Ã÷ȱÏÝʱµÄÇéÐΡ£Ö÷ÒªÖ°Ôð·ÖÅÉʾÀý²»Ó°ÏìÆäËûNISTÖ¸ÄÏÖнç˵µÄ×ÜÌåÖÎÀíÔðÈΡ£±ðµÄ£¬Ã¿¸ö×éÖ¯¶¼¿ÉÒÔ×Ô½ç˵ÏìÓ¦Ðж¯ºÍÖ°Ôð£¬ÔÚ×îºéÁ÷ƽÉÏÖª×ã×ÔÉíÐèÇó¡£
• ×îºó£¬ÔÚÒÔ“Ö§³ÖÐÔ¿ØÖÆÏî……”×îÏȵIJ¿·Ö£¬ÁÐÃ÷Ϊ֧³Ö×ÓÄÜÁ¦¶øÏ໥ÅäºÏµÄ¿ØÖÆÏî¡£Ö§³ÖÐÔ¿ØÖÆÏîµÄʶ±ð»ùÓÚ3.3½ÚÖÐȱÏݼì²éµ½¿ØÖÆÏîµÄÓ³É䡣ÿ¸ö×ÓÄÜÁ¦¶¼ÓÉÒ»×é¿ØÖÆÏîÖ§³Ö¡£Òò´Ë£¬ÈôÁÐÃ÷µÄÈκÎÖ§³ÖÐÔ¿ØÖƲ½·¥¶¼Ê§°Ü£¬ÔòȱÏݼì²éʧ°Ü£¬×ÜÌåΣº¦¿ÉÄÜÉÏÉý¡£
Èç3.1½ÚËùÊö£¬¸Ã×ÊÁÏÓÉ×éÖ¯¾ÙÐж¨Öƺ͵÷½â£¬×îÖÕÄÉÈëÇå¾²ÆÀÔ¤ÍýÏë¡£
3.2.1 »ù´¡×ÓÄÜÁ¦ºÍÏà¹ØÈ±Ïݼì²é
NISTIR 8011µÚ4¾íÕë¶ÔVULÄÜÁ¦Ìá³öÁËÒ»ÖÖÃæÏòÇå¾²µÄ»ù´¡È±Ïݼì²é¡£»ù´¡¼ì²éΪVUL-F01¡£
¿ÉÕë¶Ôµ¥Ïî¼ì²é£¨Èç»ù´¡¼ì²é¡¢Êý¾ÝÖÊÁ¿¼ì²é»òÍâµØ¼ì²é£©ÆÀ¹ÀȱÏݼì²é£¬»ò¶ÔÕû¸öÆÀ¹À¹æÄ£Ö®ÍâµÄ¸÷×°±¸·Ö×飨Èç×°±¸ÖÎÀíÈË£¬×°±¸ÈÏÕæÈ˺Íϵͳ£©»ã×ÜȱÏݼì²é¡£Ñ¡Ôñ»ù´¡È±Ïݼì²éÖ¼ÔÚ½«ÆäÄÉÈë×ܽᱨ¸æ¡£“ÊÇ·ñÑ¡Ôñ”ÁÐÌåÏÖÊÇ·ñÖ´Ðмì²é¡£
3.2.1.1 “ïÔÌÈí¼þÎó²î×Ó”ÄÜÁ¦ºÍȱÏݼì²éVUL-F01
¸Ã×ÓÄÜÁ¦Ä¿µÄÈçÏ£º

¸ÃȱÏݼì²éÓÃÒÔÆÀ¹À¸Ã×ÓÄÜÁ¦ÊÇ·ñÓÐÓÃÔËÐУ¬Æä½ç˵¼ûÏÂ±í¡£

ÏìӦʾÀý£º

Ö§³ÖÐÔ¿ØÖÆÏ

3.2.2Êý¾ÝÖÊÁ¿×ÓÄÜÁ¦ºÍÏà¹ØÈ±Ïݼì²é
NISTIR 8011µÚ4¾íÌá³öÁËËÄÖÖÊý¾ÝÖÊÁ¿È±Ïݼì²é£¬ÒÔVUL-Q01ÖÁVUL-Q04ÃüÃû¡£Êý¾ÝÖÊÁ¿È±Ïݼì²éºÜÊÇÖ÷Òª£¬ÓÉÓÚËüÃÇÌṩÁËÈ·¶¨ÕûÌåÆÀ¹À×Ô¶¯»¯Àú³Ì¿É¿¿ÐÔµÄÐëÒªÐÅÏ¢£¬¸ÃÐÅÏ¢¿ÉÓÃÓÚÈ·¶¨ÆäËûȱÏݼì²éÊý¾ÝµÄ¿ÉÐŶȣ¨¼´¸üºÃµØ°ü¹ÜÇå¾²¿ØÖƵÄÓÐÓÃÐÔ£©¡£Êý¾ÝÖÊÁ¿È±Ïݼì²éÓëÌØ¶¨¿ØÖÆÏîÎ޹أ¬Æ¾Ö¤ÔÚ×ܽᱨ¸æÖеÄÖ÷ÒªÐÔ¾ÙÐÐÑ¡Ôñ¡£“ÊÇ·ñÑ¡Ôñ”ÁÐÏÔʾ×éÖ¯Ö´ÐÐÁËÄÄЩ¼ì²é¡£¹ØÓÚÊý¾ÝÖÊÁ¿¼ì²éµÄ¸üÍêÕûÐÅÏ¢£¬°Ý¼ûNISTIR 8011µÚ1¾í“¸ÅÊö”µÄ5.5½Ú“Êý¾ÝÖÊÁ¿²½·¥”¡£
3.2.2.1“È·±£×°±¸¼¶±¨¸æÍêÕûÐÔ”×ÓÄÜÁ¦ºÍȱÏݼì²éVUL-Q01
¸Ã×ÓÄÜÁ¦Ä¿µÄÈçÏ£º

¸ÃȱÏݼì²éÓÃÒÔÆÀ¹À¸Ã×ÓÄÜÁ¦ÊÇ·ñÓÐÓÃÔËÐУ¬Æä½ç˵¼ûÏÂ±í¡£

ÏìӦʾÀý£º

Ö§³ÖÐÔ¿ØÖÆÏ

3.2.2.2 “È·±£È±Ïݼì²é¼¶±¨¸æÍêÕûÐÔ”×ÓÄÜÁ¦ºÍȱÏݼì²éVUL-Q02
¸Ã×ÓÄÜÁ¦Ä¿µÄÈçÏÂ:

¸ÃȱÏݼì²éÓÃÒÔÆÀ¹À¸Ã×ÓÄÜÁ¦ÊÇ·ñÓÐÓÃÔËÐУ¬Æä½ç˵¼ûÏÂ±í¡£

ÏìӦʾÀý:

Ö§³ÖÐÔ¿ØÖÆÏî:

3.2.2.3 “È·±£ÕûÌåȱÏݼì²éÉϱ¨ÍêÕû”×ÓÄÜÁ¦ºÍȱÏݼì²éVUL-Q03
¸Ã×ÓÄÜÁ¦Ä¿µÄÈçÏÂ:
¸ÃȱÏݼì²éÓÃÒÔÆÀ¹À¸Ã×ÓÄÜÁ¦ÊÇ·ñÓÐÓÃÔËÐУ¬Æä½ç˵¼ûÏÂ±í¡£

ÏìӦʾÀý:

Ö§³ÖÐÔ¿ØÖÆÏî:

3.2.2.4 “È·±£×ÜÌ屨¸æÊµÊ±ÐÔ”×ÓÄÜÁ¦ºÍȱÏݼì²éVUL-Q04
¸Ã×ÓÄÜÁ¦Ä¿µÄÈçÏÂ:

¸ÃȱÏݼì²éÓÃÒÔÆÀ¹À¸Ã×ÓÄÜÁ¦ÊÇ·ñÓÐÓÃÔËÐУ¬Æä½ç˵¼ûÏÂ±í¡£

ÏìӦʾÀý:

Ö§³ÖÐÔ¿ØÖÆÏî:

3.2.3 ÍâµØ×ÓÄÜÁ¦ºÍÏà¹ØÈ±Ïݼì²é
Çå¾²¿ØÖÆÆÀ¹À×Ô¶¯»¯Ö§³Ö:Îó²îÖÎÀí
±¾½ÚÒÔÍâµØÈ±Ïݼì²éVUL-L01ΪÀýÏÈÈÝ×éÖ¯¿ÉÔÚ»ù´¡¼ì²éÖÐÌí¼ÓµÄÄÚÈÝ£¬Îª¾ß±¸VULµÄ NIST SP 800-53¿ØÖƲ½·¥¾ÙÐиüÖÜÈ«×Ô¶¯»¯ÆÀ¹ÀÌṩ֧³Ö¡£
×éÖ¯¿É×ÔÐоöÒéʵÑéÄÄЩȱÏݼì²é¾ÙÐÐΣº¦ÖÎÀí¡£Í¨³££¬Ñ¡Ôñ¸ü¶àȱÏݼì²é¿ÉÄܻήµÍ·ç
ÏÕ(ÈôÊÇÓÐÄÜÁ¦½â¾ö·¢Ã÷µÄȱÏÝ)²¢Ìṩ¸ü¿É¿¿µÄ°ü¹Ü£¬µ«Ò²¿ÉÄÜ»áÔöÌí¼ì²â»ººÍ½â³É
±¾¡£×éÖ¯¿É¶ÔȱÏݼì²é¾ÙÐÐÈ¡ÉᣬÒÔÆ½ºâÊÕÒæºÍ±¾Ç®£¬Ê×ÏȹØ×¢»á±¬·¢×î´óΣº¦µÄÎÊÌâ
(¼´ÖÎÀíΣº¦)£¬È·¶¨Î£º¦ÏìÓ¦²½·¥µÄÓÅÏȼ¶¡£
×¢ÖØ:ƾ֤×éÖ¯µÄΣº¦ÔâÊÜÄÜÁ¦ºÍϵͳµÄÓ°Ïì¼¶±ð£¬¿ÉÔÚȱÏݼì²éÖÐÔöÌíÑ¡ÏÈüì²é¸ü
ΪÑÏ¿á»ò¿íËÉ¡£
“ÊÇ·ñÑ¡Ôñ”ÁÐÏÔʾ×é֯ƾ֤Îĵµ¼Í¼»òÒÀ¾ÝÐ޸ĶøÑ¡ÔñÖ´ÐеÄÍâµØÈ±Ïݼì²é¡£
3.2.3.1 “ïÔ̲»¹æ·¶±àÂëʵ¼ù”×ÓÄÜÁ¦ºÍȱÏݼì²éVUL-L01
¸Ã×ÓÄÜÁ¦Ä¿µÄÈçÏÂ:

¸ÃȱÏݼì²éÓÃÒÔÆÀ¹À¸Ã×ÓÄÜÁ¦ÊÇ·ñÓÐÓÃÔËÐУ¬Æä½ç˵¼ûÏÂ±í¡£

ÏìӦʾÀý:

Ö§³ÖÐÔ¿ØÖÆÏî:

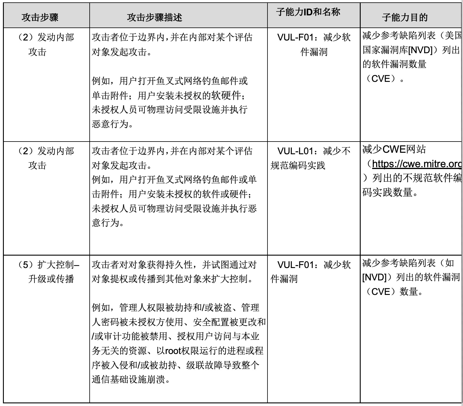
3.2.4 ¸÷×ÓÄÜÁ¦¶Ô¹¥»÷°ì·¨Ä£×ÓµÄÇå¾²Ó°Ïì
Çå¾²¿ØÖÆÆÀ¹À×Ô¶¯»¯Ö§³Ö:Îó²îÖÎÀí
±í6ÁÐÃ÷NIST SP 800-53Çå¾²¿ØÖƲ½·¥ÅÉÉúµÄȱÏݼì²éÐÖú×èÖ¹¹¥»÷/Ê ¼þµÄÖ÷Òª·½·¨£¬Èçͼ1Ëùʾ¡£ËµÃ÷:±í6ÖеÄһЩµ¥Î»¸ñÄÚÈÝ¿ÉÄܰüÀ¨Æä Ëûµ¥Î»¸ñµÄÖØ¸´ÐÅÏ¢¡£ÕâÒ»·½ÃæÊÇÉè¼ÆÔµ¹ÊÔÓÉ£¬ÁíÒ»·½ÃæÊÇÓÉÓÚNISTIR 8011ÊÇ×Ô¶¯»¯Íê³É±àд¡£
±í1. ¹¥»÷°ì·¨ÓëÇå¾²×ÓÄÜÁ¦µÄ¶ÔÓ¦¹ØÏµ



¾ÅÓÎÀϸçÔÆ





